TRANSFORMER 4

Transformer(4) - 모델의 학습과정 정리

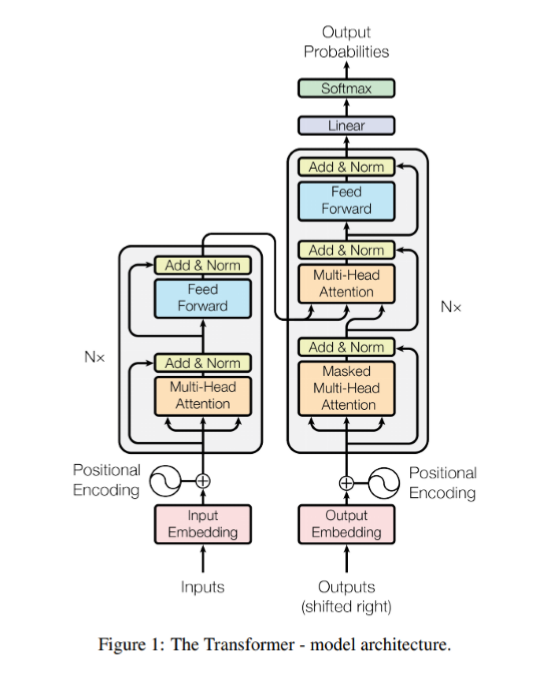
Transformer는 기존의 모델들과 달리 CNN의 Convolution이나 RNN의 Cell들을 이용하지 않아 낯설게 느껴져서 다시 한번 모델의 총과정을 리뷰한다. Transformer의 Input data로 Embedding 된 벡터를 넣어주는데 이때 들어가는 벡터에 Positional Encoding 방법으로 벡터의 순서를 표시해준다. 다음으로 Multi-Head Attention에서 self-attention을 수행해주고 단어 간의 관련도를 계산해준다(query, key, value가 모두 같은 sequence가 된다). 이 과정이 Transformer의 성능을 끌어올리는 핵심이다. Attention의 내적연산으로 같은 문장 내 단어끼리의 의미적, 문법적 관계를 포착해내는 중요한 과정이다. Mu..

Transformer(3) - Positional Encoding, Position-Wise Feedforward, Residual connection

Transformer의 핵심인 Multi-Head Attention을 모두 알아보았고 남은 Feed forward, Residual Connection, Positional Encoding에 대해 알아볼 것이다. Transformer는 입력값을 줄 때, RNN과 달리 입력을 순차적으로 주지 않는다. 따라서 시퀀스 정보를 넣어줘야 하는 문제가 생긴다. 이 문제를 해결한 것이 Positional Encoding이다. Positional Encoding의 기본적 메커니즘은 Embedding 된 input과 같은 크기의 벡터를 각각에 더해줌으로써 상대적인 위치정보에 대해서 알려주는 것이다. 이 포지셔널 인코딩은 보통 sin,cos을 이용하여 계산하는데 식은 다음과 같다. pos는 전체 시퀀스에서 몇번째 단어(임..

Transformer(2) - Multi head attention

Multi-head-attention은 앞에서 알아본 Scaled Dot-Product Attention을 여러 개 만들어 다양한 특징에 대한 어텐션을 볼 수 있게 한 방법이다. 즉, 입력받은 query, key, value를 헤드 수만큼 나누어 병렬적으로 계산해주는 것이 핵심이다! 과정은 다음과 같다. 내적 셀프 어텐션에서 본 query, key, value를 헤드 수만큼 나누어 Linear layer를 통과시키고 내적 어텐션을 구해 합치는 과정을 거친다. 마지막으로 선형층을 거쳐 나오면 멀티 헤드 어텐션이 끝나게 된다. 총구조를 보면 아래와 같다. 처음 Linear Layer를 이용해서 Q, K, V의 차원을 감소하며 Query와 Key의 차원이 맞지 않을 경우 맞추는 역할을 한다. 마지막 Linea..

Transformer(1) - Scaled Dot-Product Attention

Transformer를 이해하기 위해서는 우선 Self attention에 대한 이해가 필요하다. 셀프 어텐션은 문장에서 각 단어끼리 얼마나 관계가 있는지를 계산해서 반영하는 방법이다. 즉, 셀프 어텐션으로 문장 안에서 단어들 간의 관계를 파악할 수 있는 것이다. 예를 들어, '나는 자연어 처리를 즐겨한다.'라는 문장에서 '자연어'라는 단어에 대해 관계를 측정한다. 이때, 밑의 표처럼 나왔다고 하면 각 단어에 대한 어텐션 스코어가 나온다. 어텐션 스코어는 각 단어 간의 관계를 측정한 값이고 어텐션 스코어 값을 하나의 테이블로 만든 것을 어텐션 맵이라고 부른다. 나는 자연어 자연어 자연어 처리를 자연어 즐겨한다 자연어 Dot product Dot product Dot product Dot product 0..