simpling

  • 홈
  • 태그
  • 방명록

Residual 1

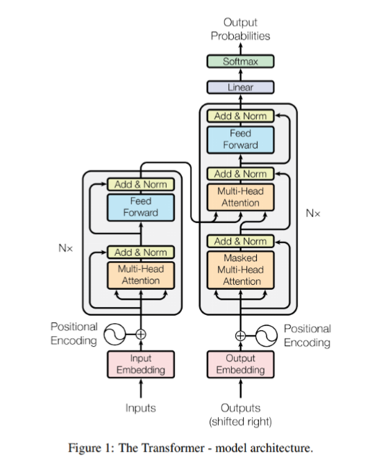
Transformer(3) - Positional Encoding, Position-Wise Feedforward, Residual connection

Transformer의 핵심인 Multi-Head Attention을 모두 알아보았고 남은 Feed forward, Residual Connection, Positional Encoding에 대해 알아볼 것이다. Transformer는 입력값을 줄 때, RNN과 달리 입력을 순차적으로 주지 않는다. 따라서 시퀀스 정보를 넣어줘야 하는 문제가 생긴다. 이 문제를 해결한 것이 Positional Encoding이다. Positional Encoding의 기본적 메커니즘은 Embedding 된 input과 같은 크기의 벡터를 각각에 더해줌으로써 상대적인 위치정보에 대해서 알려주는 것이다. 이 포지셔널 인코딩은 보통 sin,cos을 이용하여 계산하는데 식은 다음과 같다. pos는 전체 시퀀스에서 몇번째 단어(임..

머신러닝&딥러닝/자연어처리 2019.12.26
이전
1
다음
더보기
프로필사진

인공지능 및 파이썬 공부를 하며 정리하는 공간입니다.

  • 분류 전체보기
    • 퀀트투자
    • Story
      • 여행
    • python
    • 머신러닝&딥러닝
      • Tensorflow&keras
      • 강화학습
      • 자연어처리
      • 논문리뷰
      • 기초정리
      • 베이지안
      • Torch
    • django
    • 컴퓨터 과학
      • 컴퓨터 구조
      • 운영체제
      • 네트워크

Tag

마르코프, 일본여행, 베이지안 딥러닝, Generalization, LSTM, CNN, epistemic, 경사하강, self attention, 트랜스포머, 딥러닝, multi-task-learning, swa, aleatoric, bayesian deep learning, TRANSFORMER, bayesian, uncertainty, interpretable, 자연어처리,

최근글과 인기글

  • 최근글
  • 인기글

최근댓글

Archives

Copyright © Kakao Corp. All rights reserved.

티스토리툴바